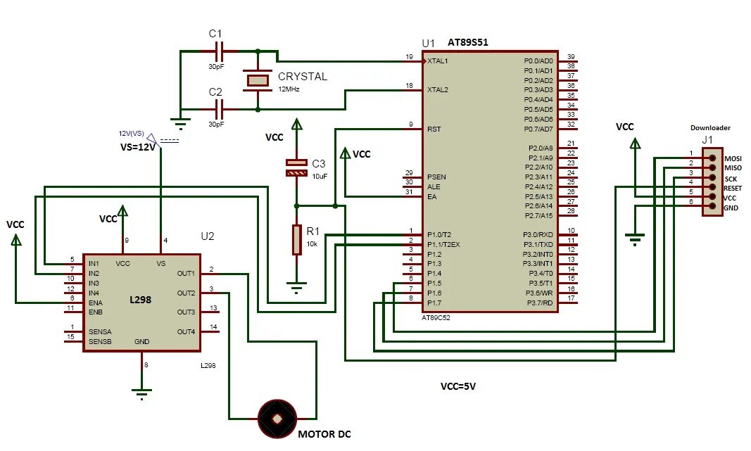
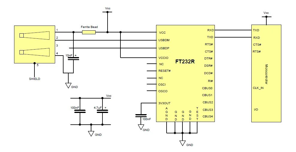
Ft232r usb uart