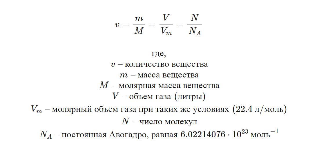
Формула расчета числа молекул