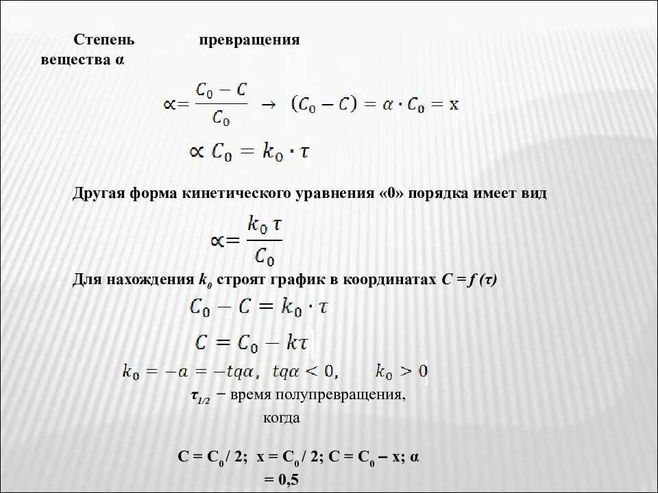
Формула нахождения формулы реакции