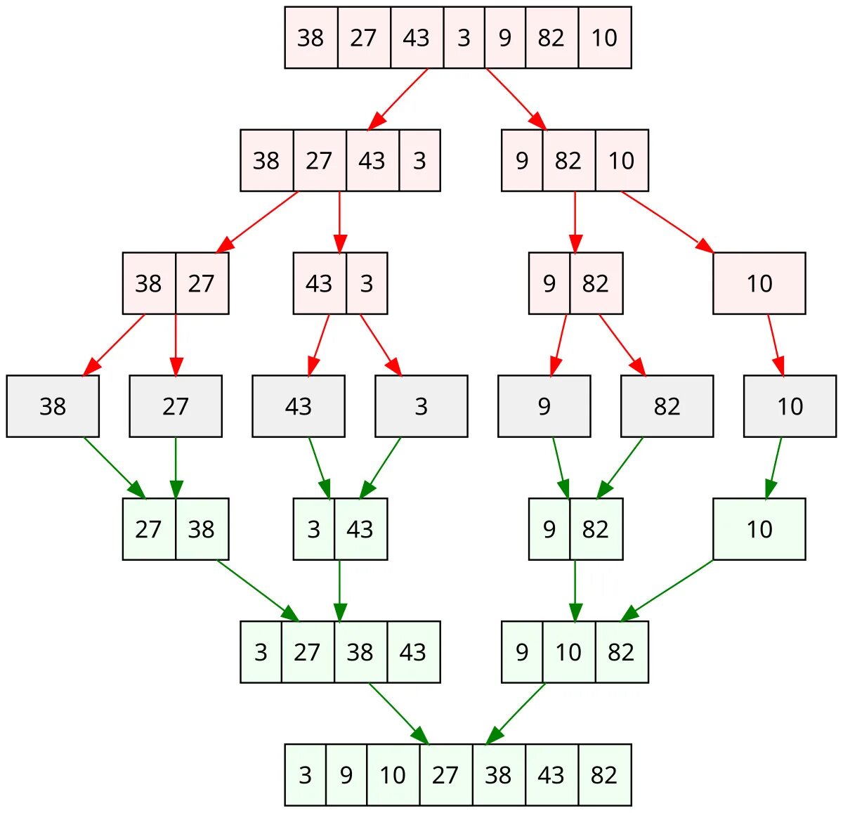
For as sort