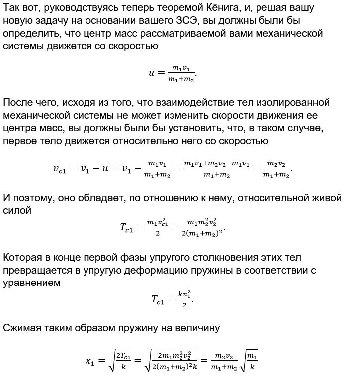
Физика дает ответ на вопросы