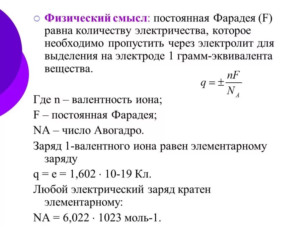
Физ смысл