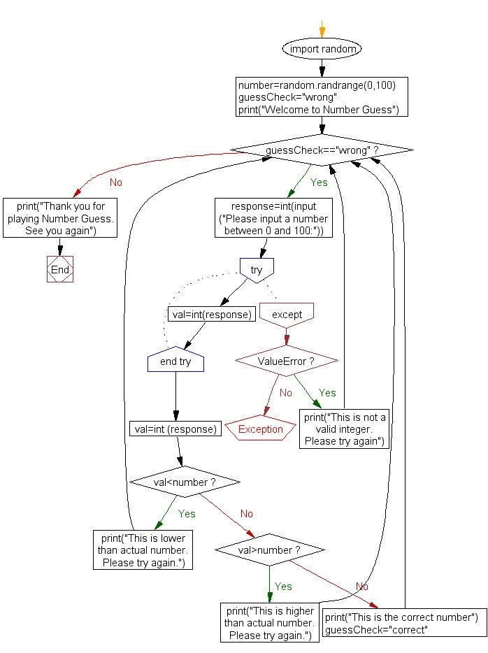
Excepted number