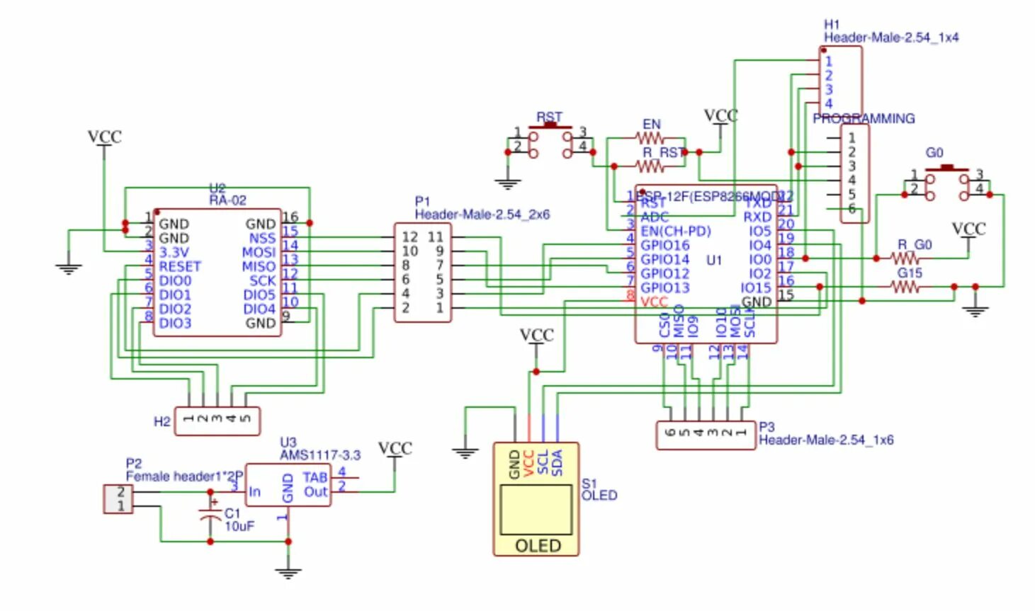
Esp8266 настройка