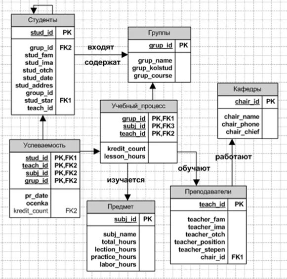
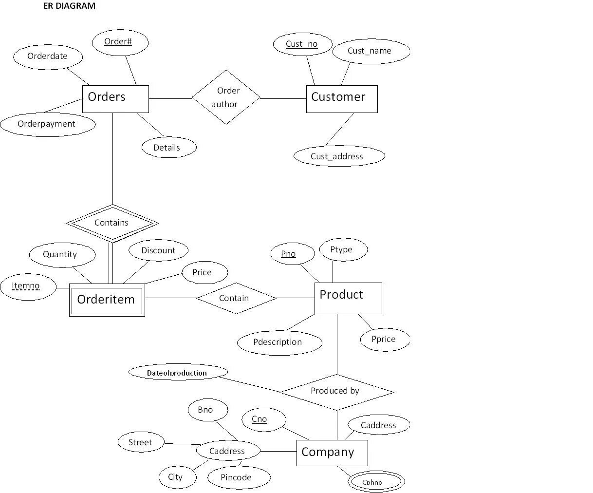
Er диаграмму модели данных