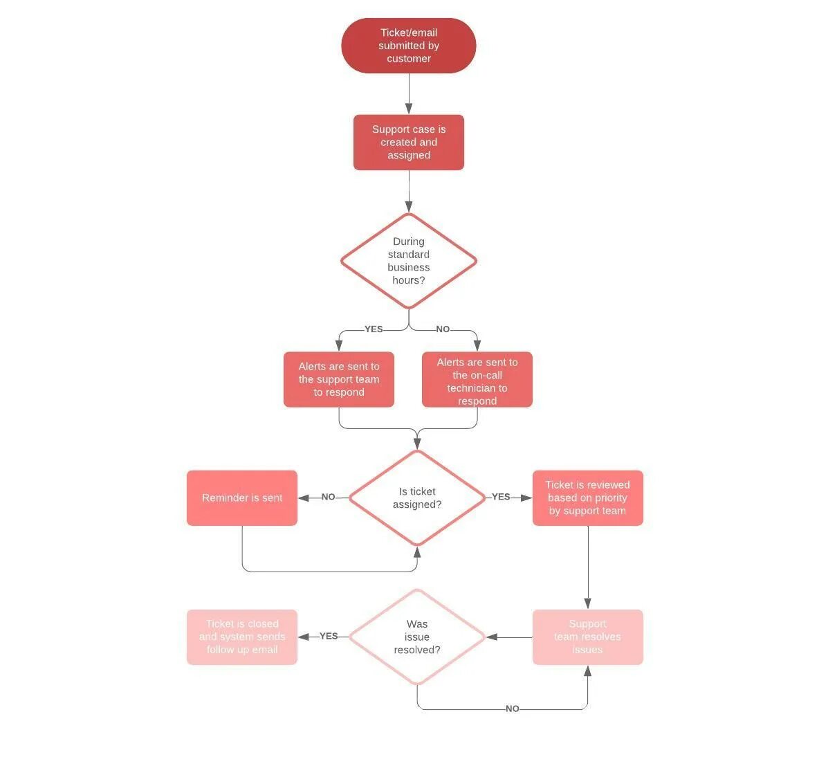
Email submitted