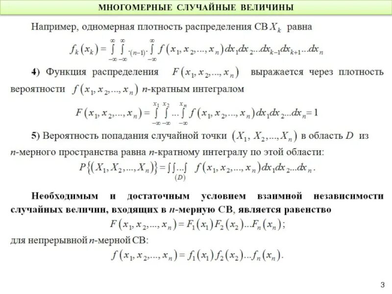
Двумерная плотность распределения случайной величины