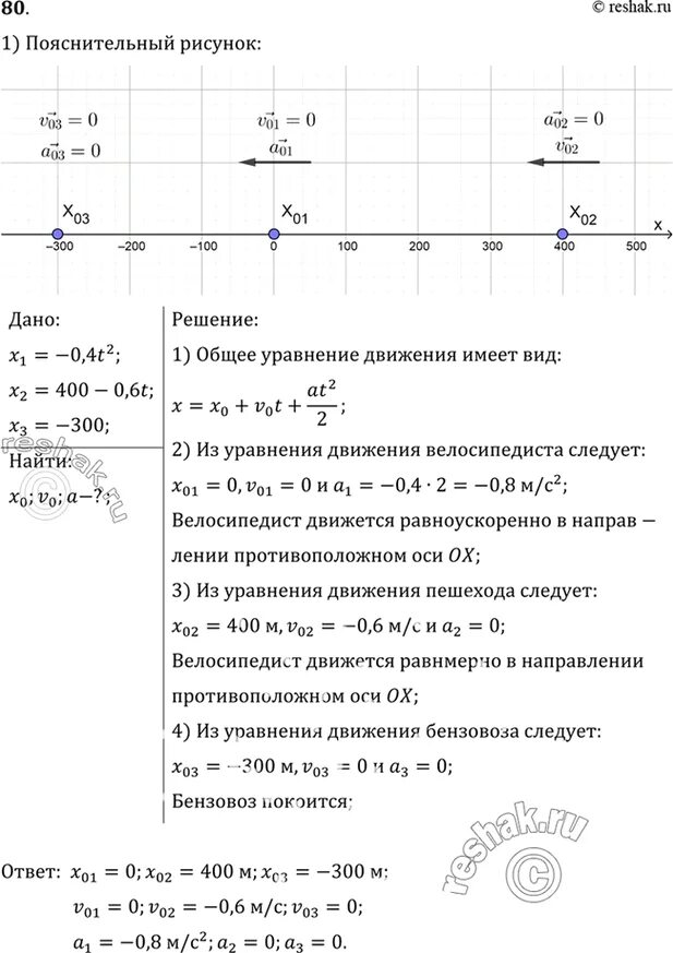
Двигаясь по шоссе велосипедист проехал 900