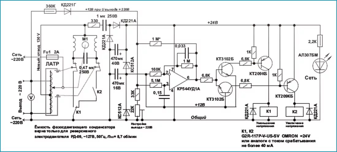
Двигатель стабилизатора напряжения