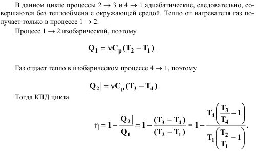
Две адиабаты и две изобары