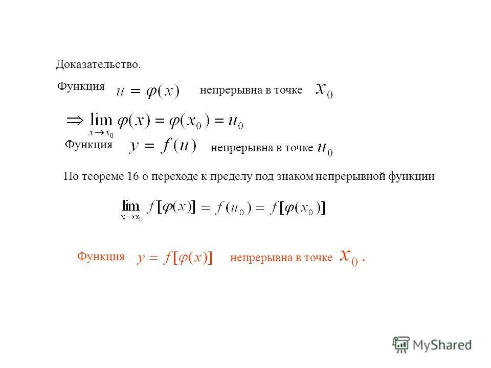
Доказательство функции