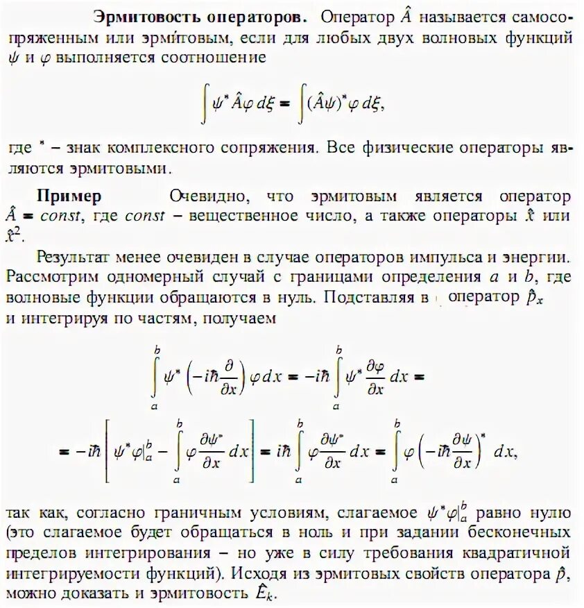
Доказать что оператор является линейным