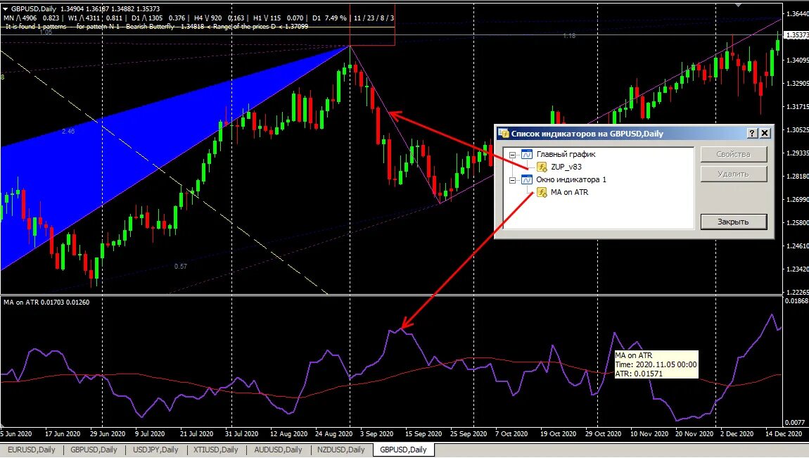
Для настройки индикаторов быстрых итогов могут использоваться