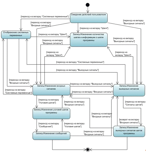
Дипломная работа информационные системы и программирование