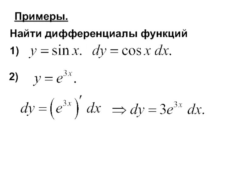
Дифференциал функции y x равен