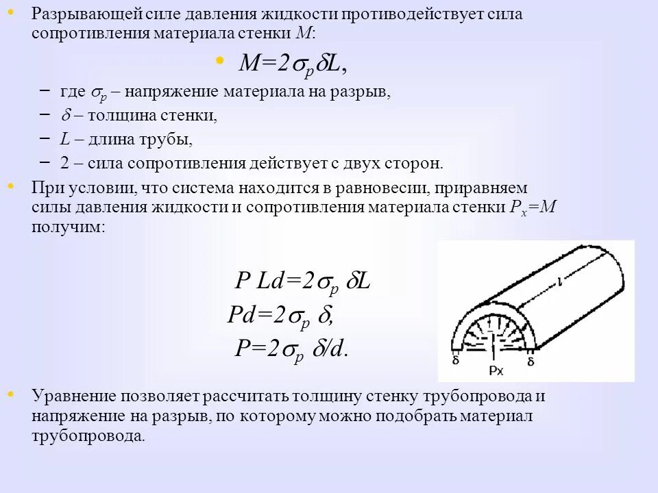
Диаметр трубы через длину