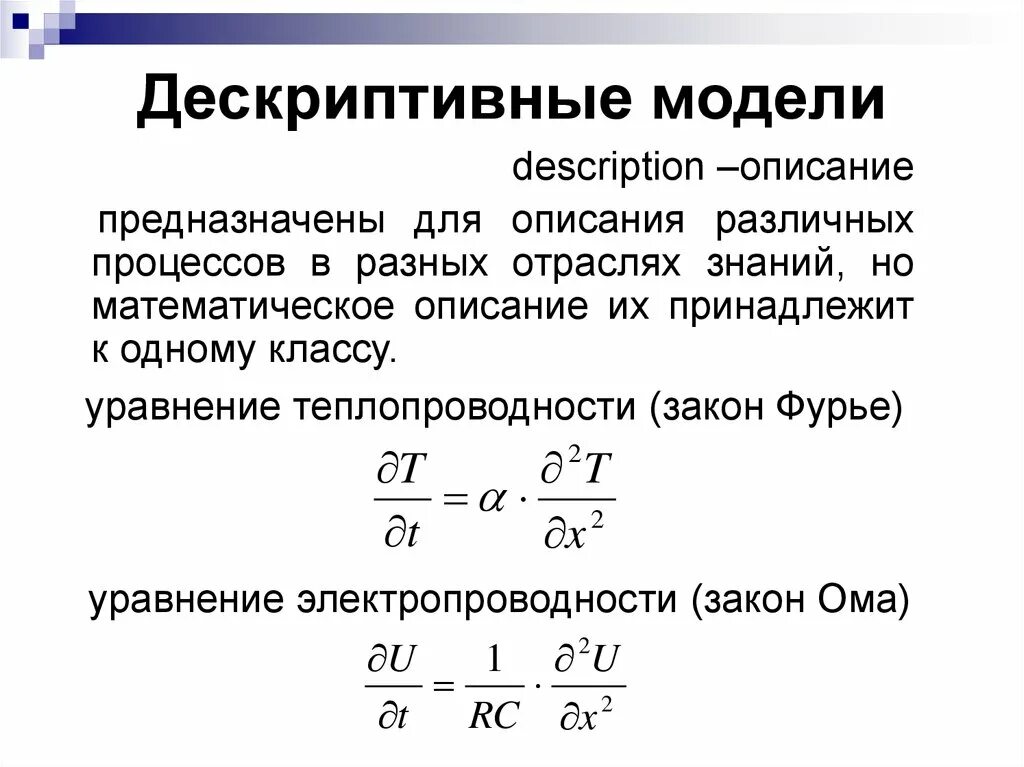
Дескриптивная модель