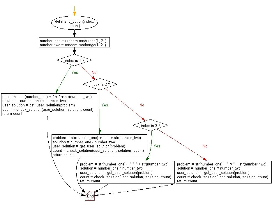
Def solution