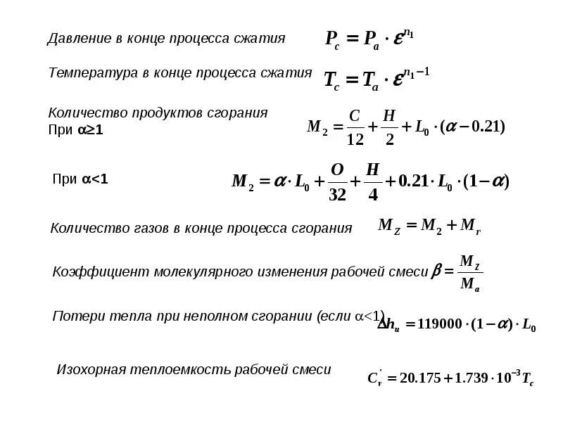
Давление в цилиндре двигателя при сгорании