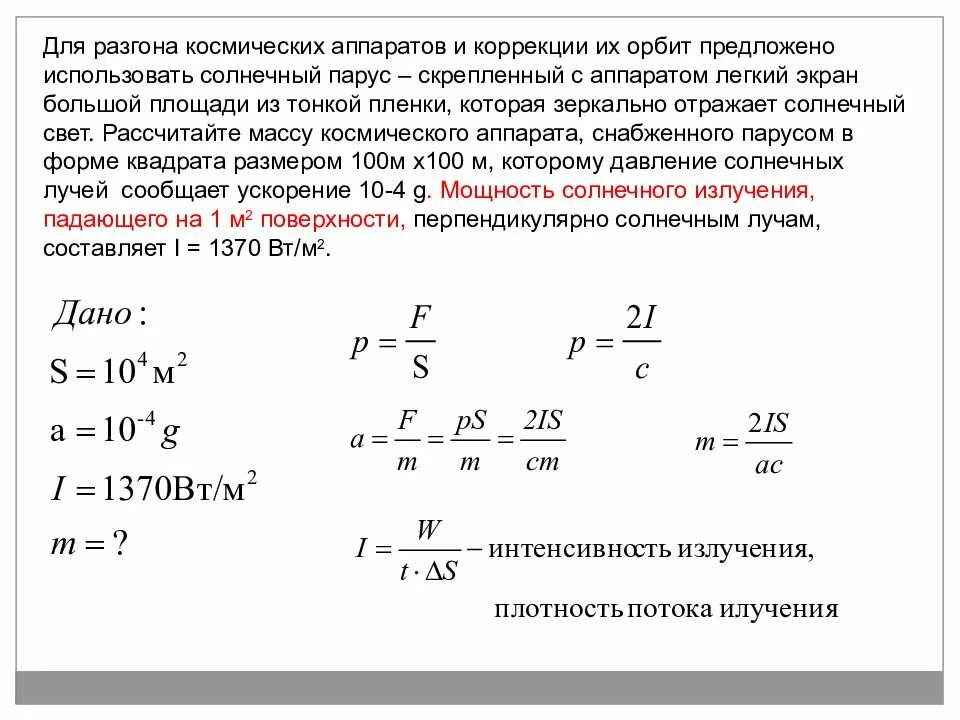
Давление лучей