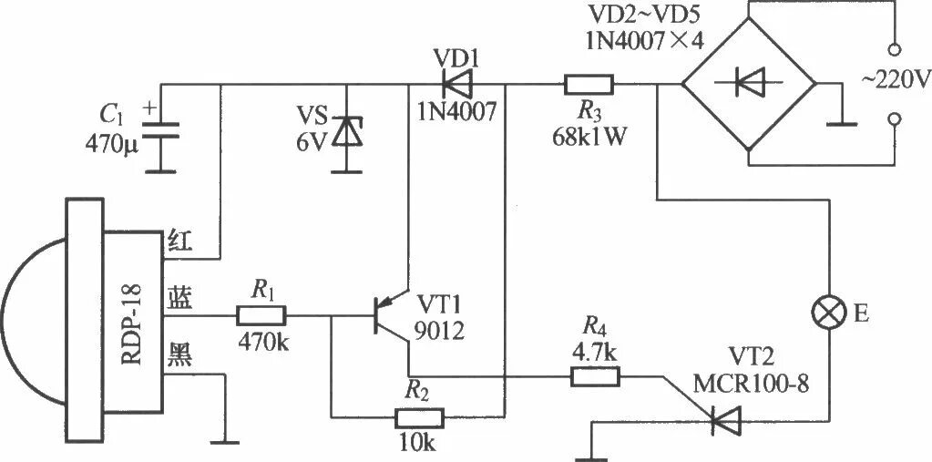
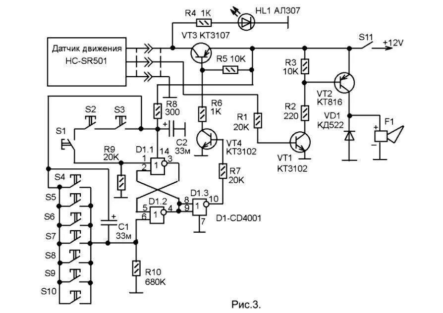
Датчик движения своими руками