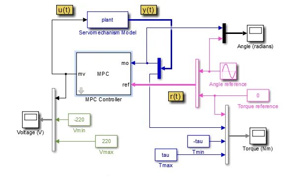
Control mpc