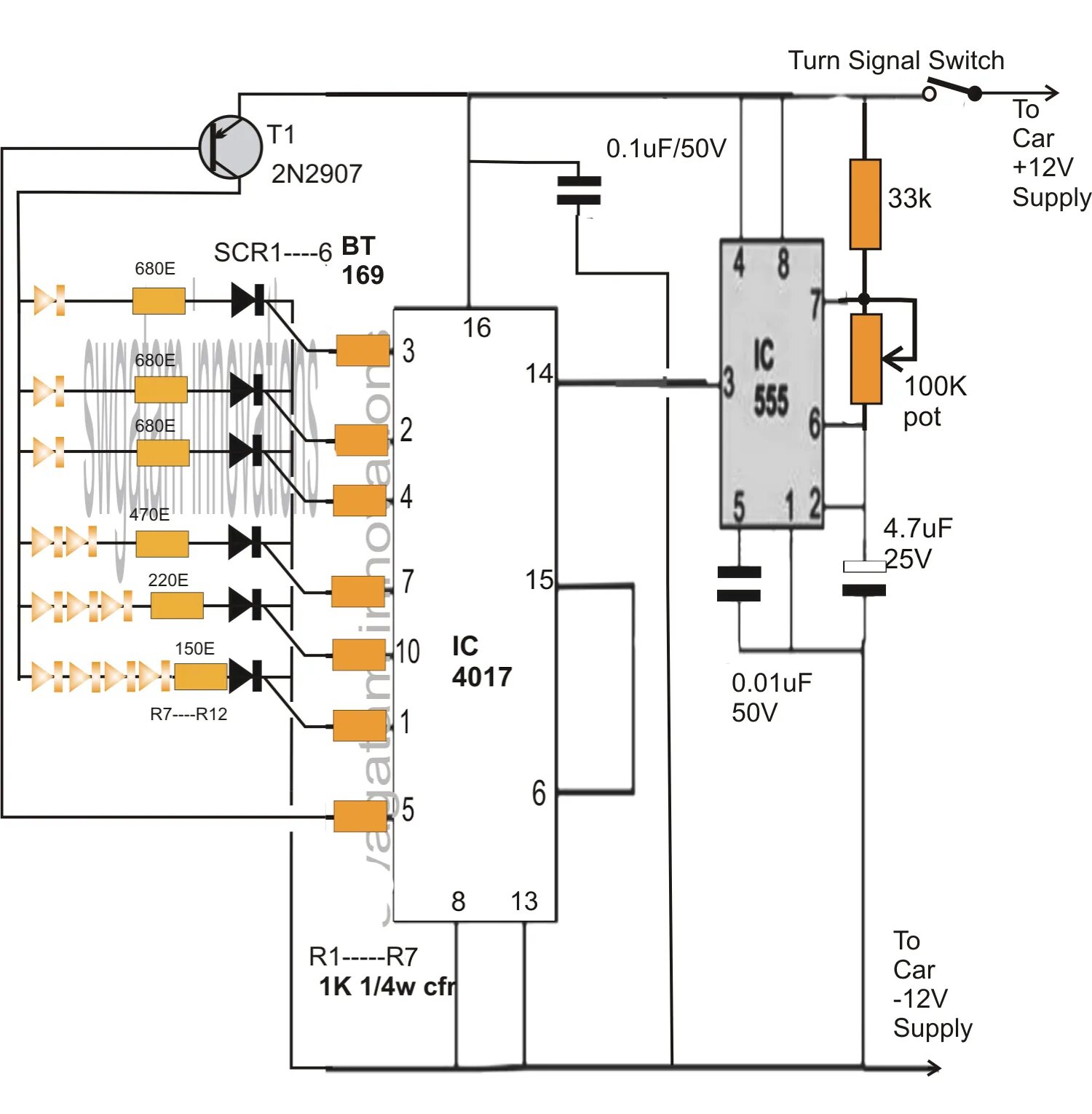
Circuits signals