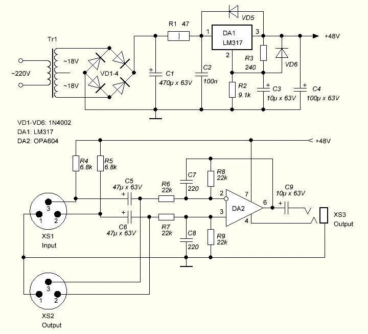
Что такое фантомное питание для микрофона