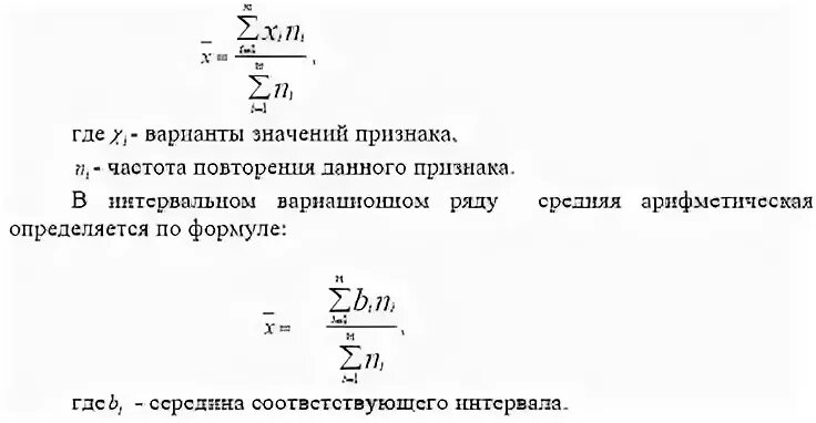
Частота значений признака