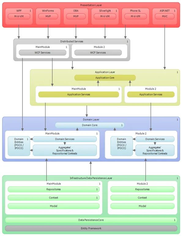
C entity core