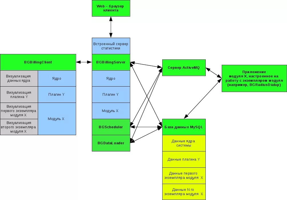
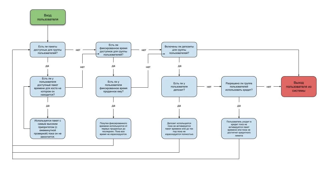
Биллинг контур войти в систему