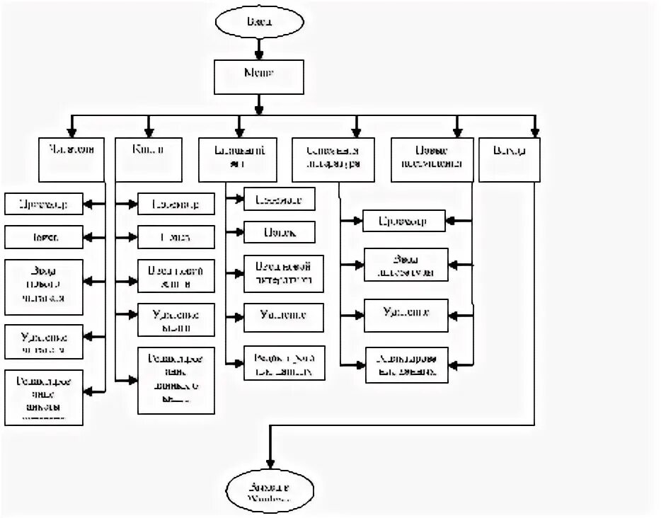
Библиотека algorithm