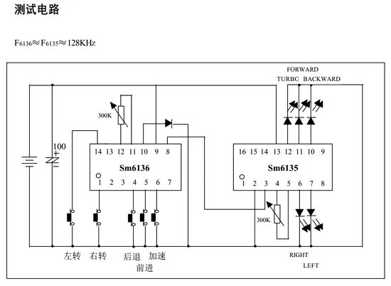
Bdw 6136 d info led