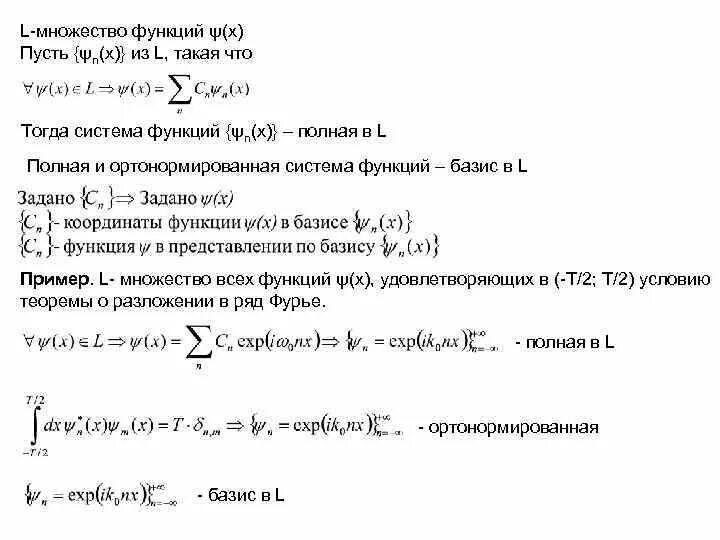
Базис функции