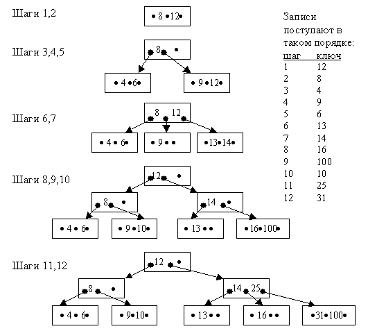
B tree t 2