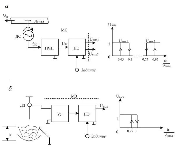
Автоматическое управление процессом