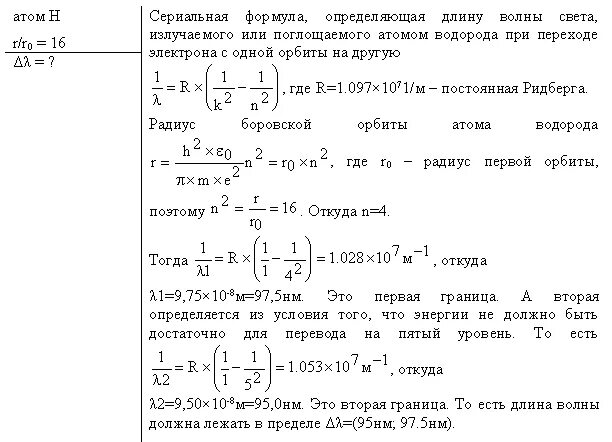
Атом водорода в основном состоянии находится