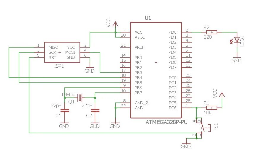
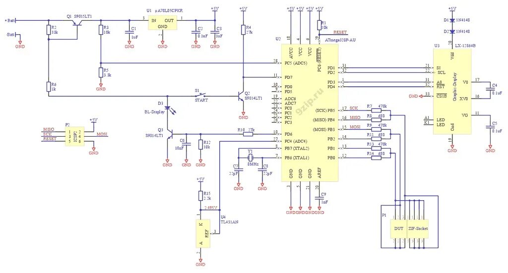
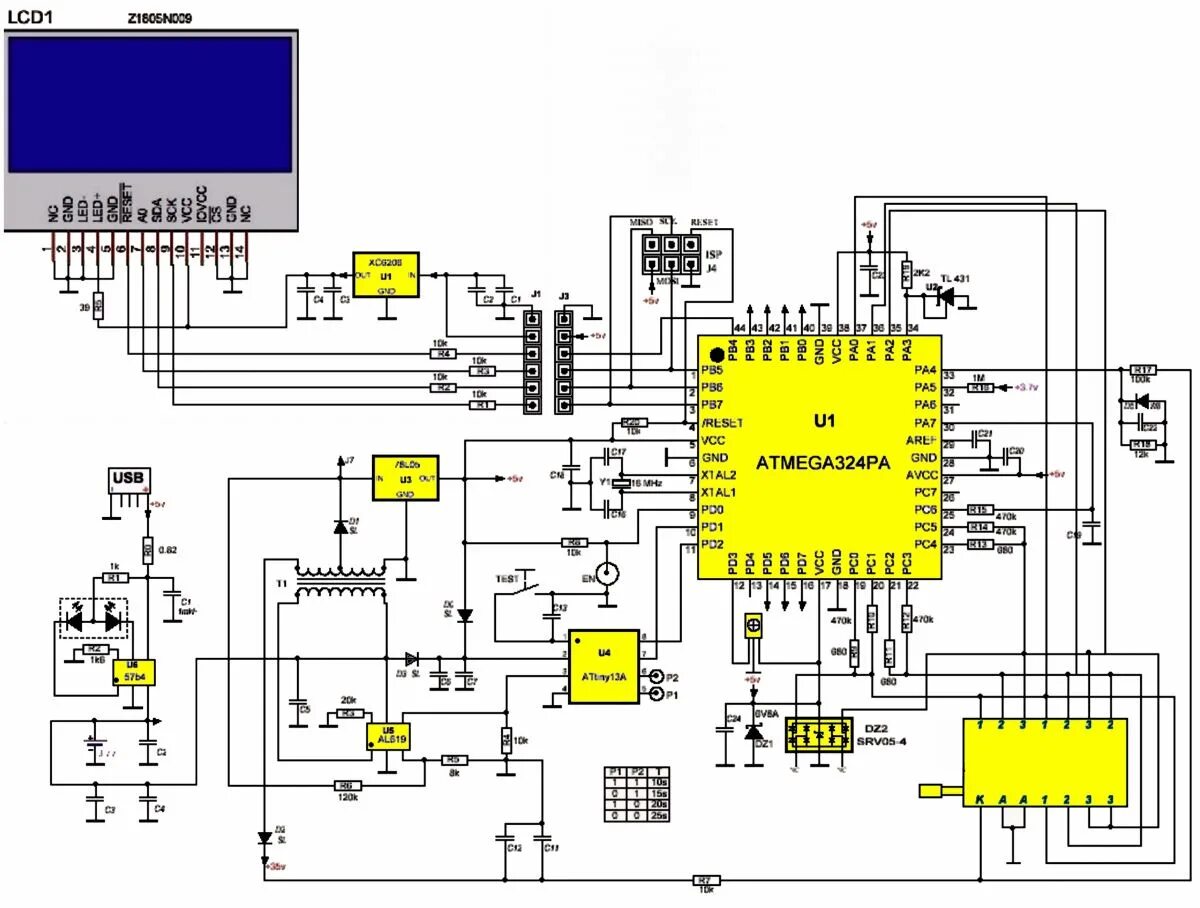
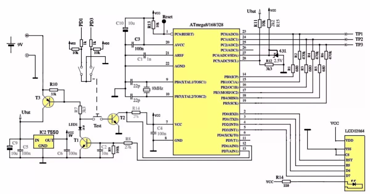
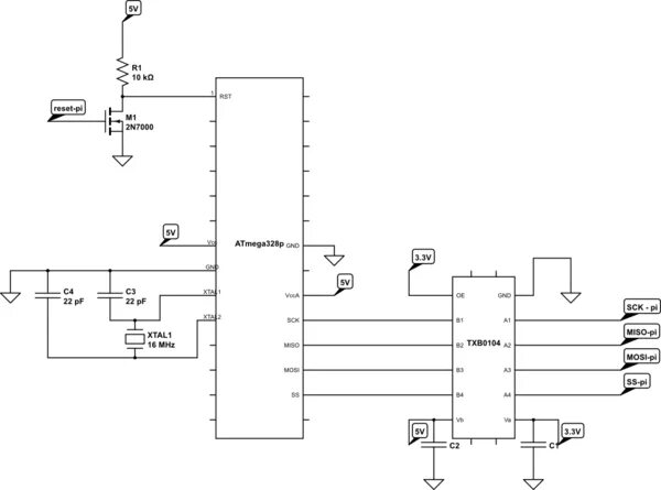
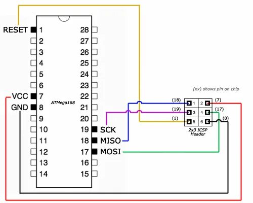
Atmega328p тестер