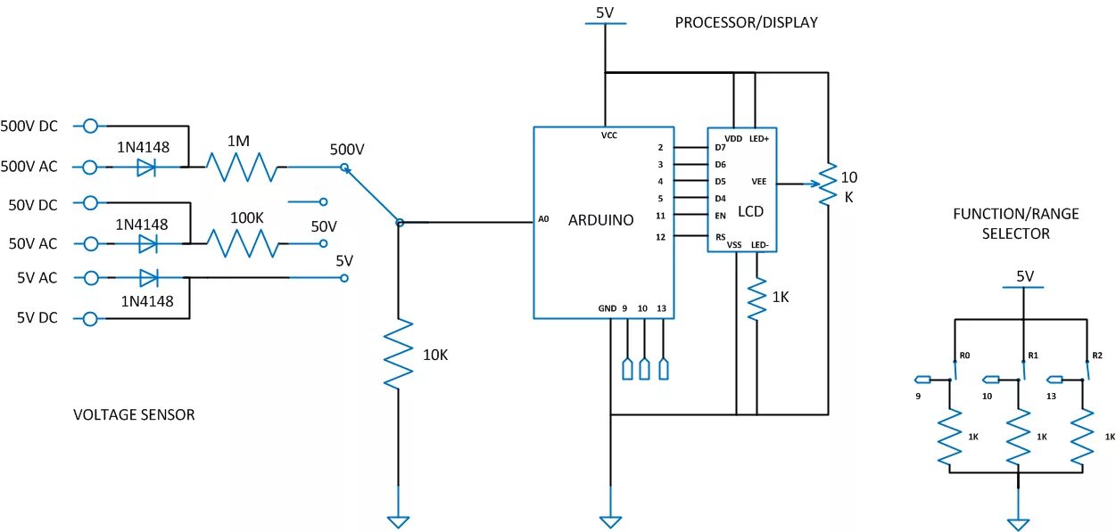
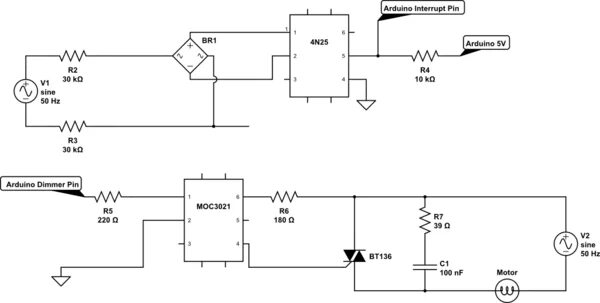
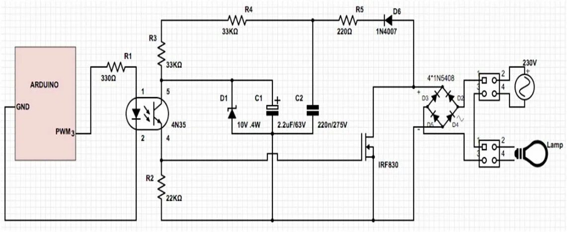
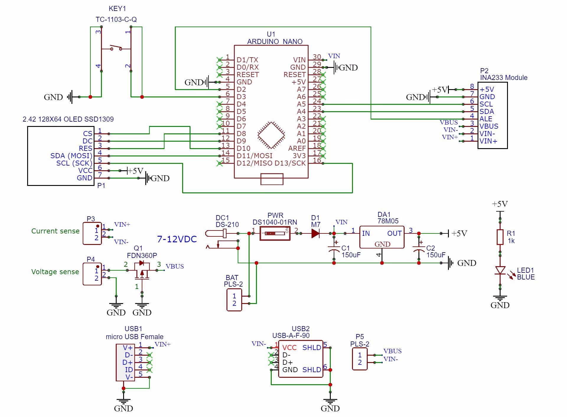
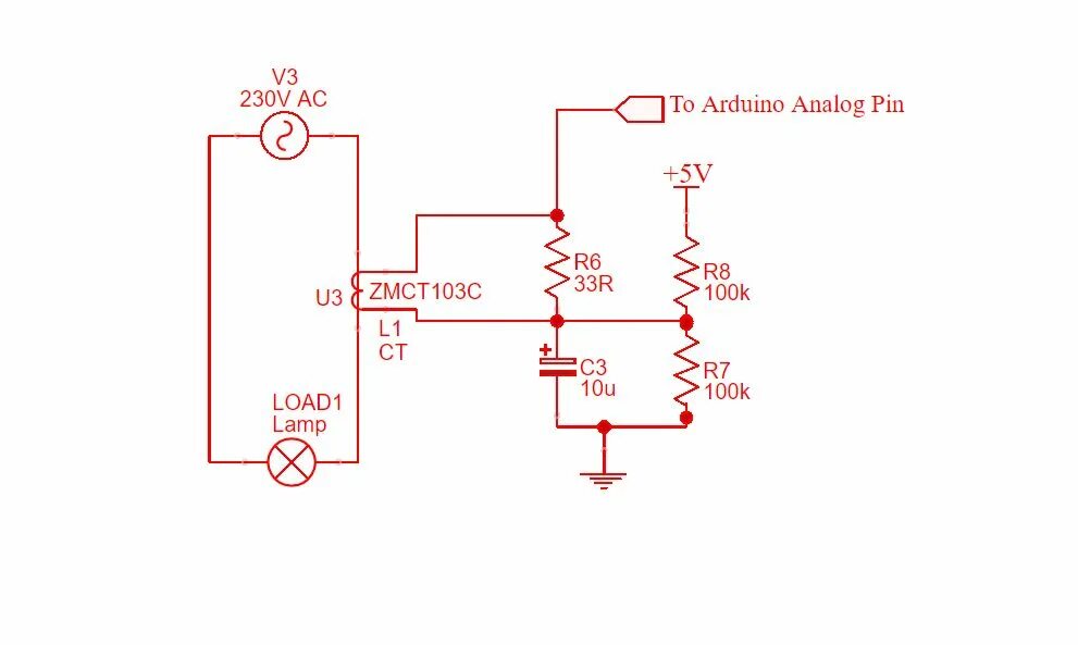
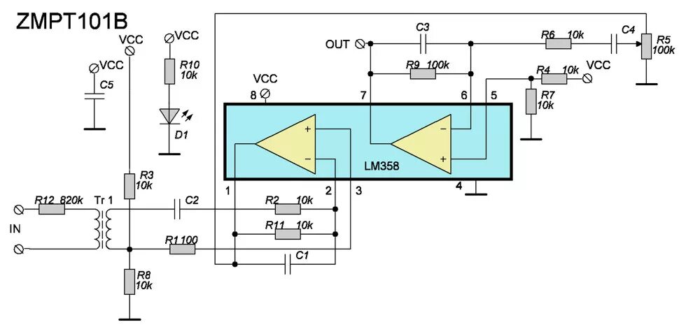
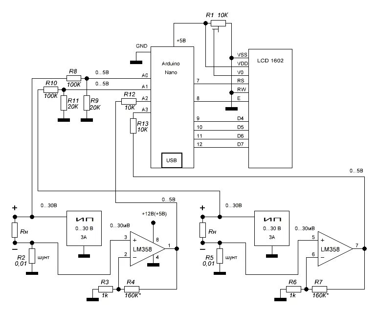
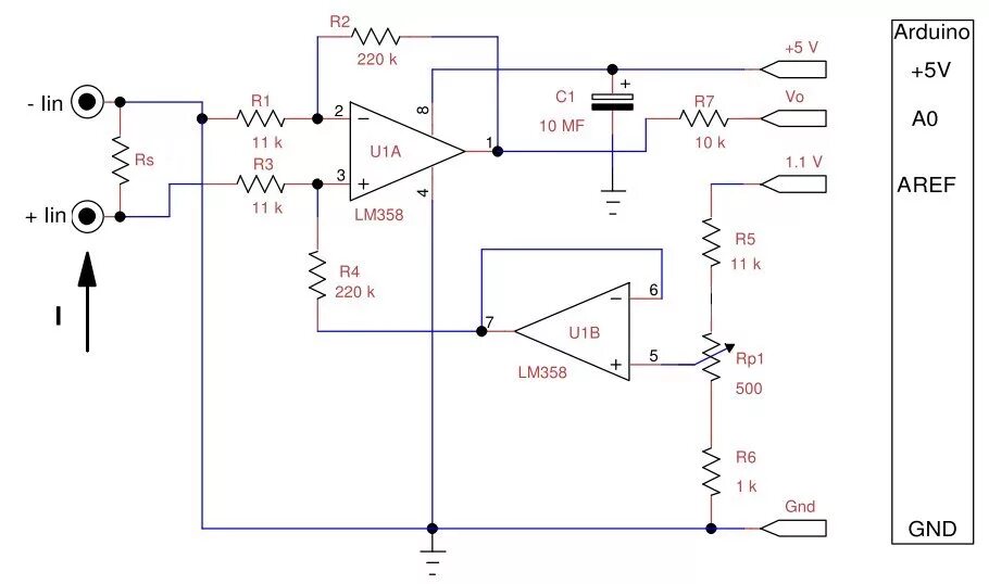
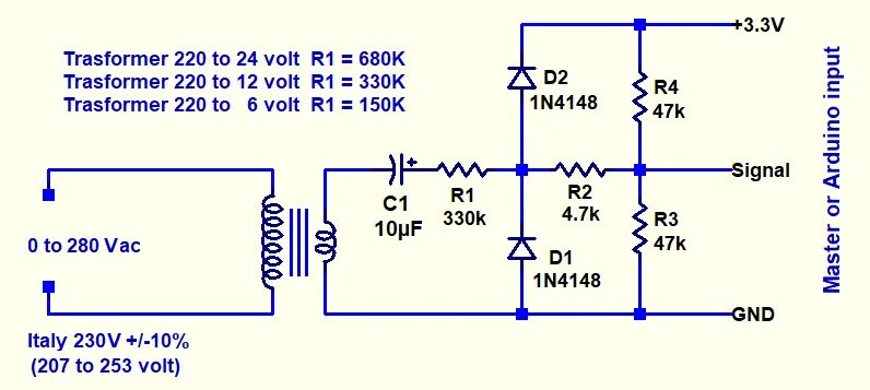
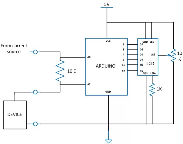
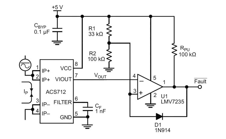
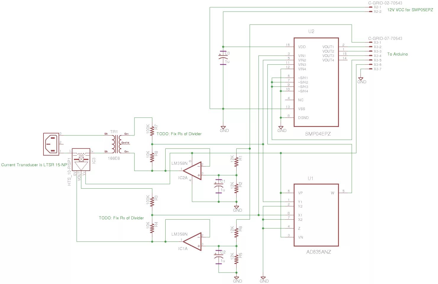
Ардуино переменный ток