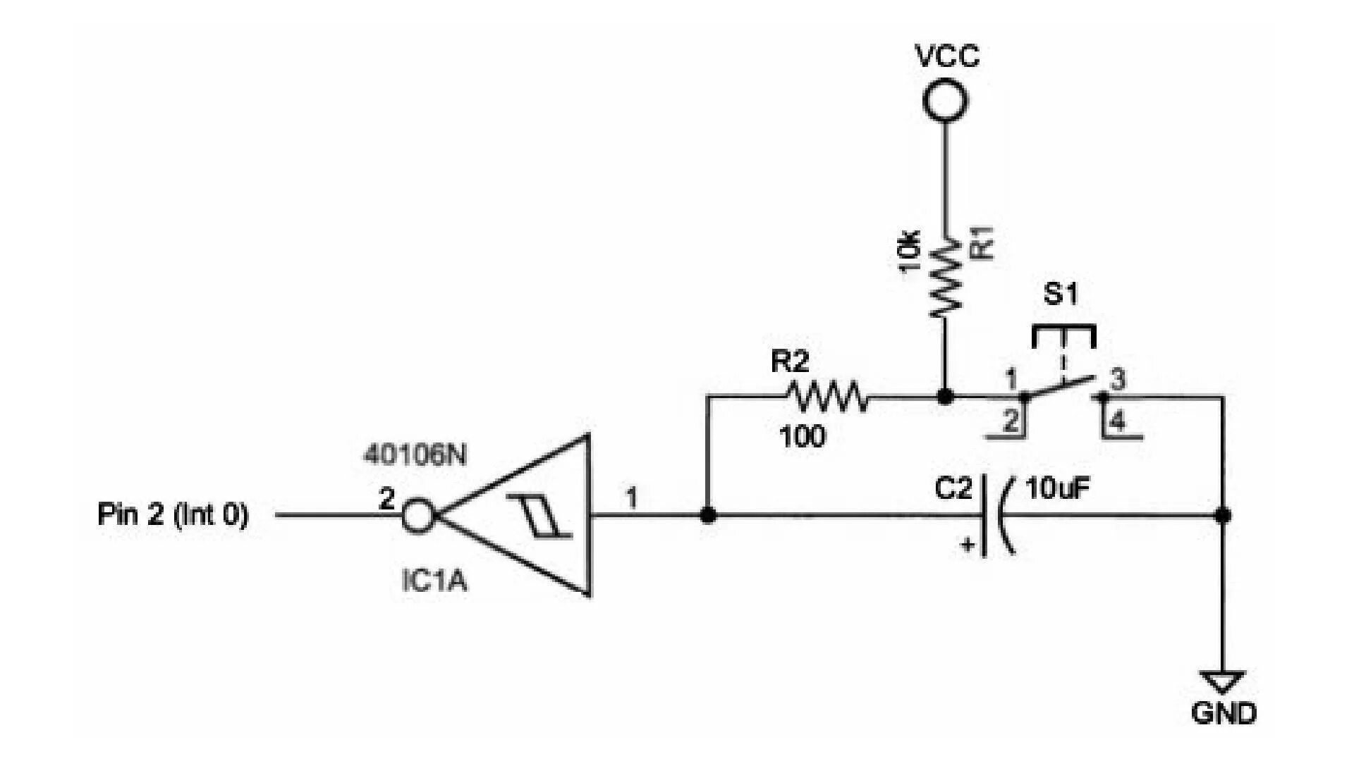
Ардуино дребезг