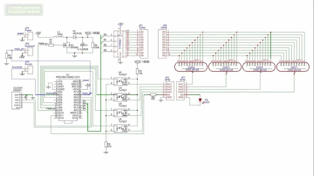
Ардуино часы на индикаторах