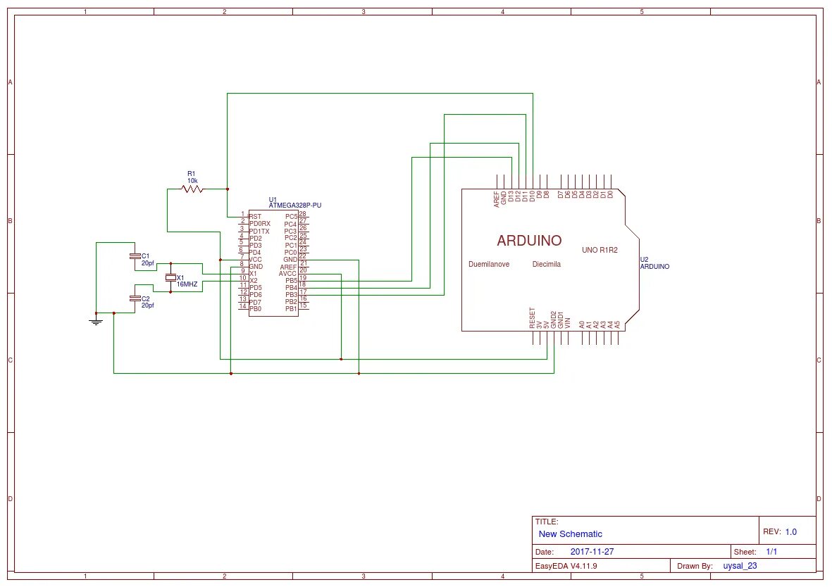
Ардуино 328