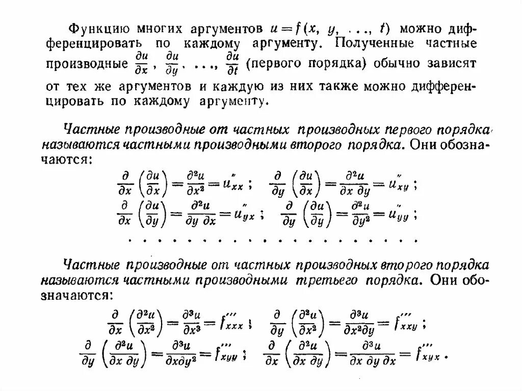
Анализ функции нескольких переменных