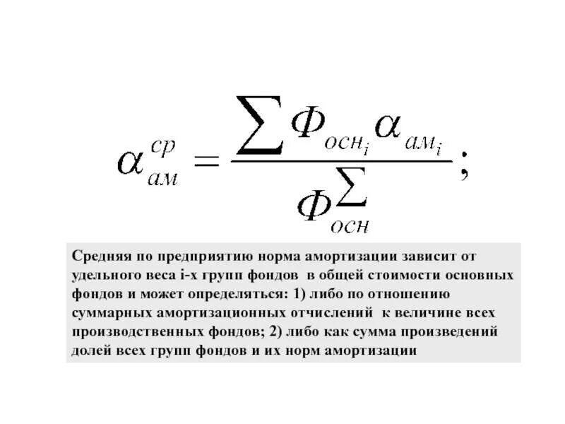
Амортизация опф нормы амортизации