Главная
»
Алгоритм решения модулей
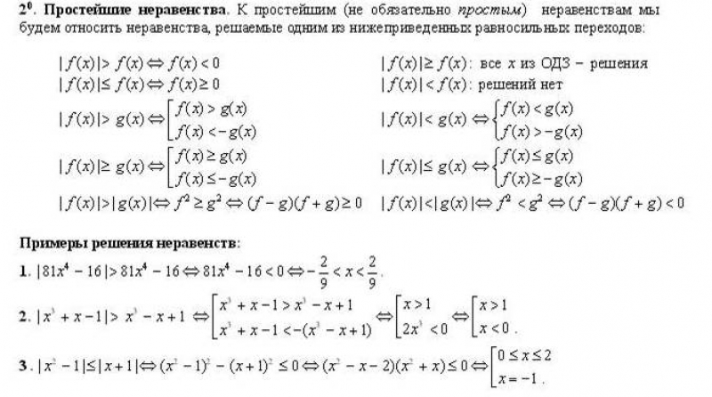
Алгоритм решения модулей. Равносильные переходы в неравенствах с модулем. схемы решения неравенств с модулем. алгоритм решения неравенств с модулем. формулы для решения неравенств с модулем.
« Предыдущее
10 / 75
Следующее »