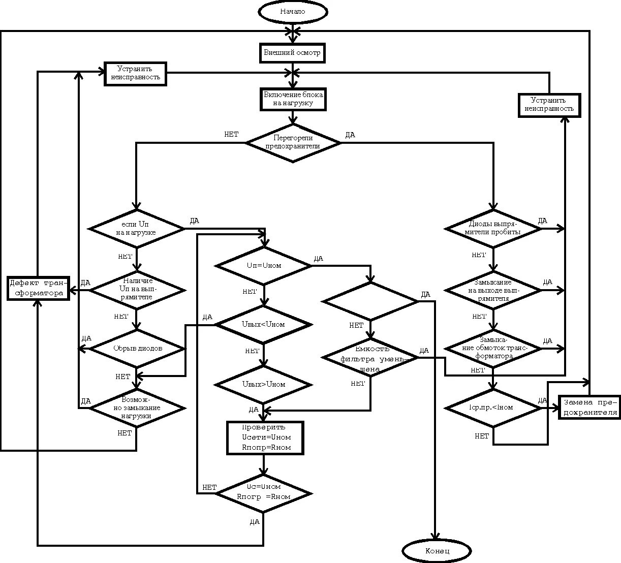
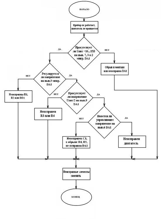
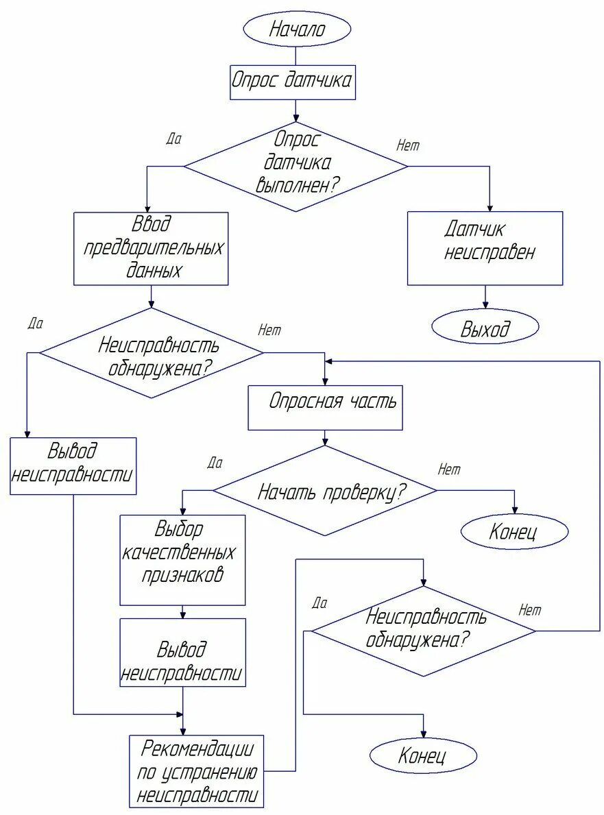
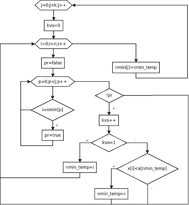
Алгоритм поиска схема