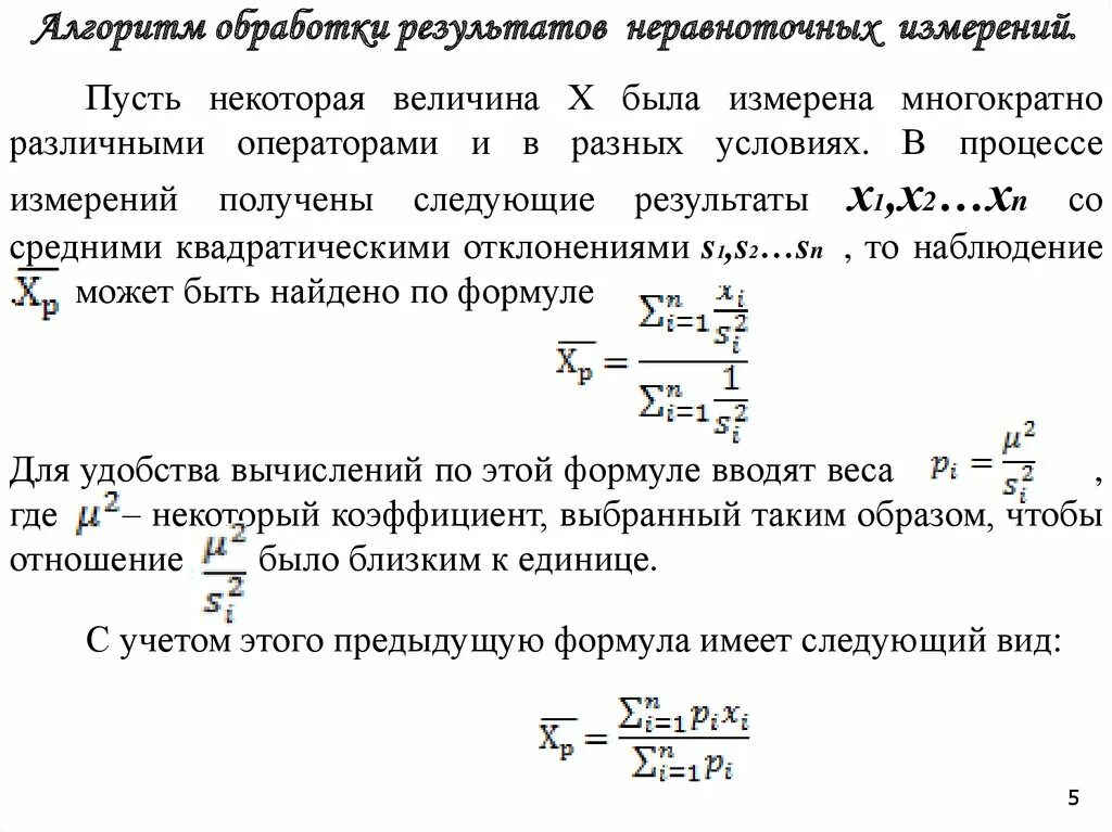
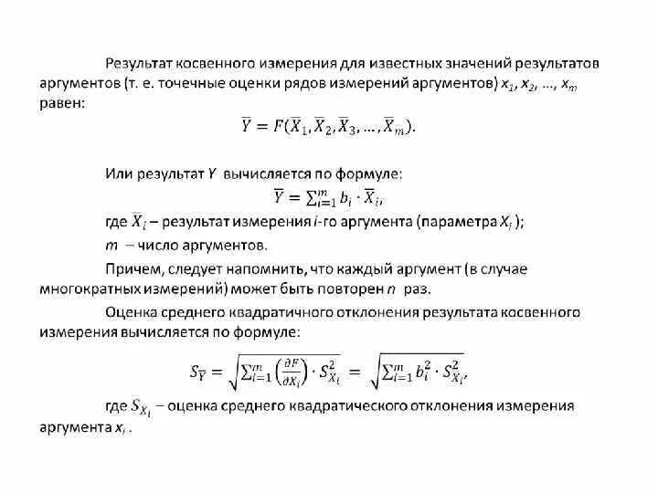
Алгоритм обработки результатов измерений