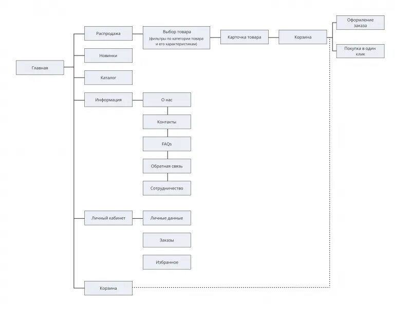
Алгоритм мобильного приложения