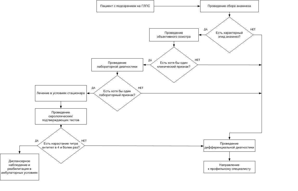
Алгоритм лихорадки