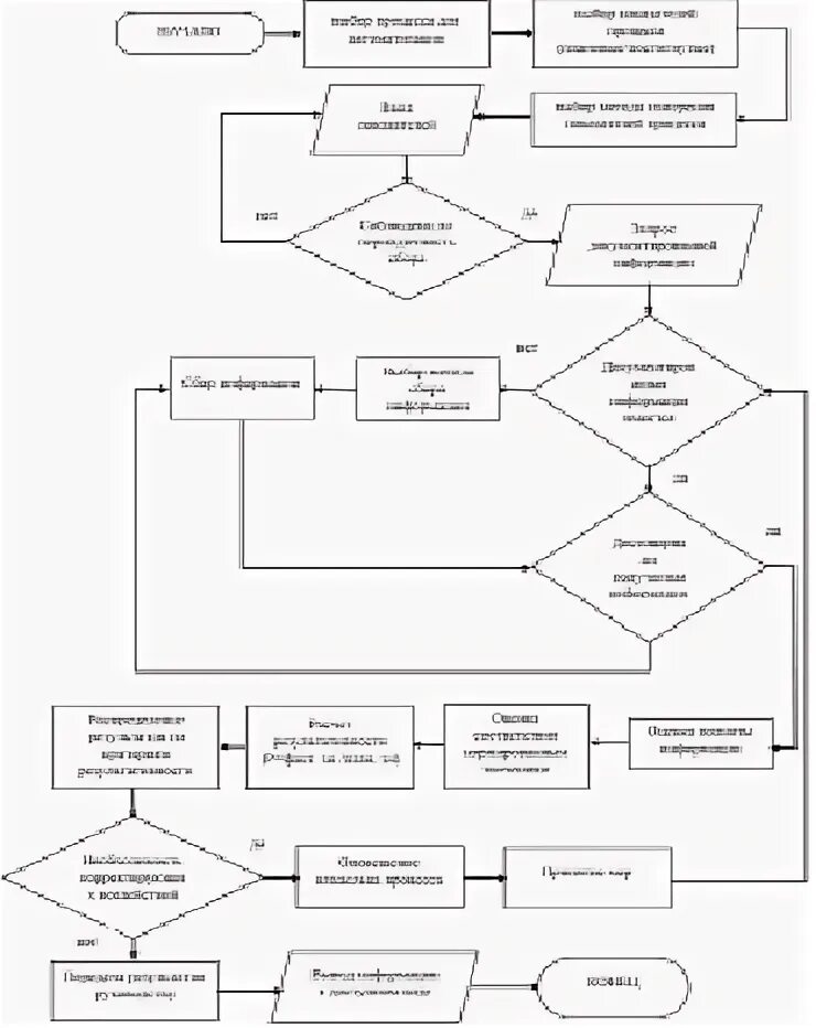
Алгоритм 84